+7º
пасмурно
ветер 7,4 м/с, С

Реклама: ООО "ОЛЕАНДР-МЕД", ИНН 9111026025

Реклама: ИП Бехтер А.А., ИНН 911113102616

Реклама: Самозанятый Вандышев Александр Николаевич, ИНН 911113162887

Реклама: ООО «НПП «Вентос-Крым» ИНН 9111011396 

Реклама: ИП Кравченко Е. Л., ИНН 911109375963

Реклама: ИНН 910806164654 - ИП Лукьянова А.А.

Реклама: ИП Бережной А.Г., ИНН 911116150093

Реклама: ООО "ПРАЙМЕР", ИНН 9102054851

Архив
«    Апрель 2023    »
ПнВтСрЧтПтСбВс
 12
3456789
10111213141516
17181920212223
24252627282930

В администрации Керчи пополнение ценным кадром: Брусаков  взял себе свежего зама

12.04.2023 20:14 20 116 Новости » Общество

Игорь Крутьков назначен на должность заместителя главы администрации. Об этом в соцсетях сообщил глава администрации Керчи Святослав Брусаков, - передает Керчь.ФМ.

 

«Игорь Владимирович будет курировать работу департамента городского развития, департамента труда и социальной защиты населения, управления по делам несовершеннолетних и защите их прав, отдела по обеспечению деятельности комиссии по делам несовершеннолетних, отдела по развитию туризма», - пишет Брусаков.

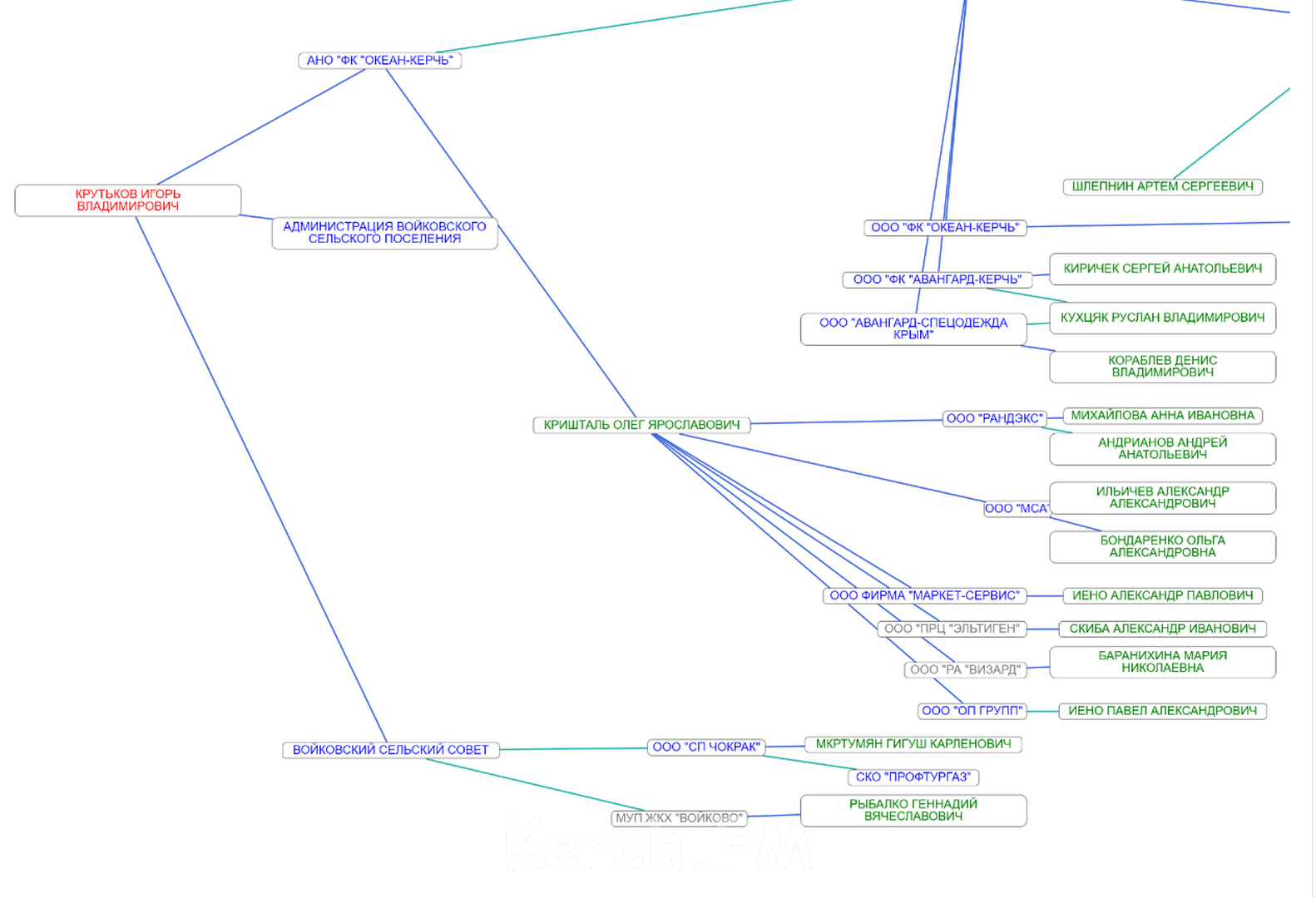
Своего зама, который кроме всего прочего числится в учредителях АНО ФК «Океан-Керчь» с первой минуты хвалит глава администрации.

«У Игоря Владимировича немалый опыт работы в органах местного самоуправления. В 2010 году он возглавил Войковский сельский совет Ленинского района. С 2014 - занимал должность председателя Войковского сельсовета - главы администрации Войковского поселения.

Уверен, знания, квалификация и опыт Игоря Владимировича помогут в работе на благо города и керчан», - рекламирует своего назначенца глава администрации.

Из официальной биографии, опубликованной Брусаковым: Игорь КРУТЬКОВ закончил Днепропетровский государственный институт физической культуры и спорта, по специальности физическое воспитание, присвоена квалификация преподаватель физического воспитания и спорта, а также Автономную некоммерческую организацию «Образовательная организация высшего образования» «Университет экономики и управления» Республики Крым, г. Симферополь. Освоил программу магистратуры по направлению подготовки управление персоналом, присвоена квалификация магистр.

Несомненно, деловые качества нового зама пойдут на пользу. Грех не воспользоваться ими.

По данным информации с сайтов Ленинского районного суда и Верховного суда Республики Крым, уголовное дело по статье о служебном подлоге периодически с июля 2015 года попадает в суд. 24 тома о подлоге документов при оформлении земельных участков в Курортном рассказывают то одному судье, то другому историю про землеотводы 113 (или 115) земельных участков.

 

Последнее упоминание было в конце 2019 года когда после очередного дополнительного расследования, суд вновь вернул дело прокурору. На том пока 24-томный труд следователей и остановился.

 

Почти 10 лет назад, 16 декабря 2013 года состоялись общественные слушания по проекту генерального плана, совмещённого с детальным планом территории села Курортное.

 

Тогда согласно новому генплану, территория посёлка должна была увеличится примерно на 140 гектар.

«Денежные средства на проект генплана собрали жители села Курортного, ЛК «Азовский», ЛК «Морской Бриз», ЛК «Вдохновение». Бюджетные денежные средства не выделялись. Всего проект генплана и установление границ стоит около 400 тысяч гривен.

Председателем слушаний был голова поселка Игорь Крутьков, докладчиком - землеустроитель совета Елена Доценко.

На слушаниях обсуждались вопросы социального развития населенного пункта. Интересы физических и юридических лиц, имеющих недвижимое имущество на территории села Курортное. Также были отражены вопросы развития инфраструктуры поселка.

В слушаниях приняли участие представители «Керчьгаза», КП «Водхоз» Войковского сельсовета, депутаты, жители села Курортного и представители граждан, имеющих имущество на территории поселка.

Следующий этап - согласование генплана на градостроительном совете в республиканском комитете по строительству и архитектуре АР Крым. После этого план утверждает сессия Войковского сельсовета. Затем районный совет депутатов Ленинского района должен дать разрешение на разработку проекта отвода по установлению границ населенного пункта.

Решение на разработку генплана было принято в декабре 2012 года. В 2013 году был заключен трехсторонний договор с ГП «Институт «КрымНИИпроект» г. Симферополь, где исполнительный комитет Войковского сельсовета являлся заказчиком, общественная организация «ТЕРРА» инвестором, и вышеуказанная организация исполнителем», - писала в те времена пресс-служба ведомства.

По материалам уголовного дела  14 марта  были приняты решения и подготовлены решения о даче согласия на разработку проектов землеустройства по отводу  земельных участков в собственность в с. Курортное Ленинского района Автономной Республики Крым. Такая скорость и заинтересовала правоохранительные органы. Подробнее можно ознакомиться на сайте суда.

Возможно, общественные слушания и уголовное дело в 24 томах никак не связаны друг с другом. Да и 3 года тишины пока всех устраивают.

Сейчас же молодой и предприимчивый будет развивать в Керчи туризм, следить за несовершеннолетними, блюсти социальную защиту керчан.

 

Фото с ОК аккаунт "Игорь Крутьков"

 

3 голоса
Служба новостей Керчь.ФМ

Если вы увидели опечатку в тексте самой статьи, то выделите её и нажмите Ctrl+Enter.

Добавить комментарий
Информация
Комментировать статьи на сайте возможно только в течении 10 дней со дня публикации.

Реклама на ФМ

Реклама: ИП Киргетова Д. С., ИНН 9 111 097 444 66

Реклама: ИП Батурина-Казбанова Виктория Геннадьевна, ИНН 910510158934

Реклама: ИП Горбунова Е.Г., ИНН 911103181168

Реклама: ООО «Зимний Сад» , ИНН 9111004342

Реклама: ООО «АЙКЛИНИК», ИНН 9111024148

Реклама: Оценщик Ляхнова Е. И., ИНН 911110909930

Реклама: ИП Лошенко Е.А., ИНН 911109343707

Реклама: ИП Афанасьева Е. А., ИНН 911113720429

Реклама: ИП Люшняк Р. А., ИНН 911100108113

Реклама: ИП Павленко М. Р., ИНН 911103871108

Реклама: ИП Новиков Е. В., ИНН 911100059635

Реклама: ИП Синкявичус А. В., ИНН 911100046562

Реклама: ИП Войтов В. В., ИНН 911101031030

Юридические услуги в Керчи. Громада София Валерьевна

Реклама: Юрист Громада С. В., ИНН 110204076670

Фабрика натяжных потолков «Виктория»

Реклама: ИП Бережной А.Г., ИНН 911116150093

Наверх